how to site

How To Dim Led Headlights

How To Pwm Dimming Of Leds In Automotive Circuits Youtube
www.youtube.com

A Design Tip Accurately And Easily Dimming Auto Led Lights Automotive Technical Articles Ti E2e Support Forums
e2e.ti.com

Here S Why Some Led Headlights Work And Others Just Blind Everybody
www.gizmodo.com.au

How To Make Your Own Led Headlight Do The Ton
www.dotheton.com

China Auto Parts Durable Autozone 360 Dimmable Fanless H4 9004 9007 H13 9005 S1 Led Headlight Bulb China 360 Dimmable Led 9005 Headlight Bulb Autozone Led Headlight Bulbs 9005
jg-ledlight.en.made-in-china.com

10 Best Led Headlights New Conversion Kits For Cars Trucks Reviews
topratedanything.com

See figure 1 for how to hook up a potentiometer to the dimming wires of a mean well hlg.

How to dim led headlights. 0 10v signals work by sending a separate 10v signal to the pwmtriac dimmer module and then using a resistive dimmer to reduce the voltage on the 10v signal. The quick fix cut a small piece of transparent tape and place it over the status light. This is a variable resistor that easily attaches to the dimming wires for a cost effective solution.

Headlight electrical connector step 2 release the electrical connector from headlight lens. Clean it as described in the photo. Step 1 access the rear of the headlight lens and locate the electrical connector.

Another possibility is that as headlight filaments age they deposit a graybrown film on the inside of the bulb see photo. Draw over the tape with a black permanent marker. But most dim headlights are caused by a corroded ground wire.

If that doesnt diffuse the light enough for your needs try painting over it with a couple coats of black fingernail. The current standard is 0 10v.

Flicker Free Control Of Individual Leds In Matrix Headlights Led Professional Led Lighting Technology Application Magazine
www.led-professional.com

Led Headlights For Cars Function Adjustment Hella
www.hella.com

Dodge Ram 09 18 Plug N Play Xb Led Headlights
www.morimotohid.com

Https Encrypted Tbn0 Gstatic Com Images Q Tbn 3aand9gcstxxgosva8iuj28baber5h1 Xomvqgpnhvivioqvm Usqp Cau
encrypted-tbn0.gstatic.com

Should I Switch From Halogen Headlights To Led Headlights Quora
www.quora.com

Mazda Alh Active Safety Technology
www.mazda.com

Foxbody Fix Are Led Headlights A Fad Or A Fix For Dim Lights Youtube
www.youtube.com

Why Are Headlights So Bright These Days
www.motorbiscuit.com

Amazon Com 2pcs 7x6 Led Headlights Lamp W H4 Headlight Relay Harness Sealed Beam 6054 Led Headlight H6054 Led Headlights 5x7 Led Headlight 7x6 Headlights For Toyota 95 97 Tacoma 88 95 Pickup 84 91 4runner Automotive
www.amazon.com

How To Fix Dim Headlights Youtube
www.youtube.com

Https Encrypted Tbn0 Gstatic Com Images Q Tbn 3aand9gcrftcn1agppq P84fr929ne5klhkt5ai2miqil Ibwh17wnt4ek Usqp Cau
encrypted-tbn0.gstatic.com

Can You Use Led Headlights On An Old Car Fix Your Car Help
fixurcars.com

Amazon Com Sunpie 7 Inch Led Headlights For Harley Chrome Projector Daymaker Hid Led Light Bulb For Jeep Wrangler Jk Lj Cj Led Headlamp Automotive
www.amazon.com

7 Inch Adaptive 2 Led Headlight Motodemic
motodemic.com

Honda Civic 16 Xb Plug N Play Led Headlights
www.morimotohid.com

How To Dim Led Headlights Classic Auto Madrid
classicautomadrid.com

Https Encrypted Tbn0 Gstatic Com Images Q Tbn 3aand9gcsjvjgyqthimtlrpgh3bqkswjmrzkcu7y7ei9dbxozryip7uvem Usqp Cau
encrypted-tbn0.gstatic.com

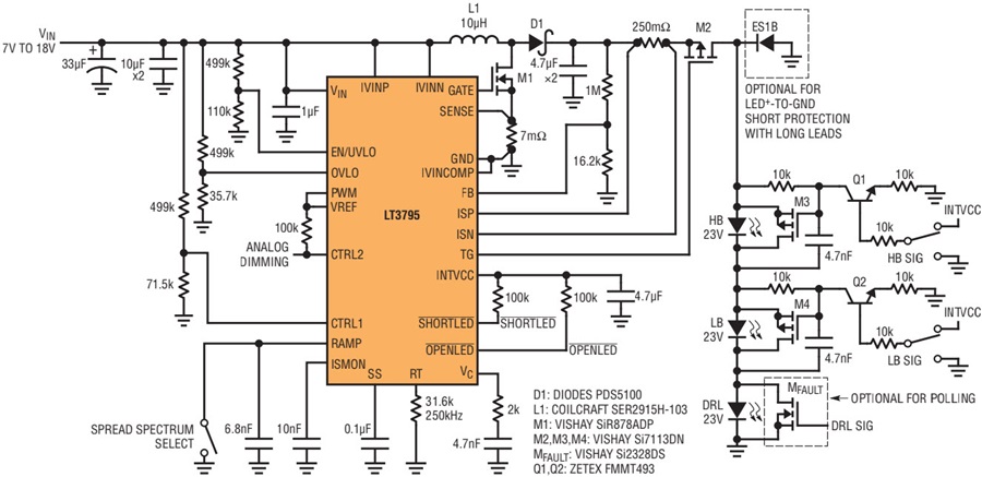
One Led Driver Is All You Need For Automotive Led Headlight Clusters Lt3795 Analog Devices
www.analog.com

Led Vs Hid Headlight Which Is Better For You Carcaretotal
carcaretotal.com

Fact Finder Blinded By The Light What You Need To Know About Led Headlights Wsbt
wsbt.com

Led Headlight Bulbs Big Mistake Youtube
www.youtube.com

Carifex Non Flickering Led Headlight Sets Carifex
www.carifex.com

Toyota 4runner 14 20 Plug N Play Xb Led Headlights
www.morimotohid.com

Amazon Com Xprite 7 90w Cree Led Headlights With Blue Halo Ring Angel Eyes For 1997 2018 Jeep Wrangler Jk Tj Lj Dot Approved 9600 Lumens Hi Lo Beam Head Lamp Automotive
www.amazon.com

2015 2020 F150 Cree Led Headlights F150leds Com
www.f150leds.com

Amazon Com Fahren 9005 Hb3 H10 Led Headlight Bulbs 60w 10000 Lumens Super Bright Led Headlights Conversion Kit 6500k Cool White Ip68 Waterproof Pack Of 2 Automotive
www.amazon.com

Let There Be Light The Led Headlamps Of The New Mercedes Benz E Class
www.mercedes-benz.com

Led Headlights For Cars Function Adjustment Hella
www.hella.com

Headlamp Wikipedia
en.wikipedia.org

Led Headlights Logo Lites
www.logolites.com

Buyers Guide Top 8 Best Led Headlights For Your Car The Truth About Cars
www.thetruthaboutcars.com

Are Led Lights For Cars Too Bright Car Lighting District
www.carlightingdistrict.com

Dot Approved Led Headlights Legal Regulations Explained
10carbest.com

Led Vs Halogen Headlights Which Is Better
bestheadlightbulbs.com

Amazon Com 4x6 Led Headlights Rectangle Sealed Beam 4x6 Inch Cree Led Headlights Hi Lo Beam H4651 H4652 H4656 H4666 H6545 For Kenworth Freightinger Ford Probe Chevrolet Oldsmobile Cutlass Automotive
www.amazon.com

Led Headlights For Cars Function Adjustment Hella
www.hella.com

Alynmahf3xc7im

Lumen G10 Led Headlight Conversion Kit
www.carid.com

One Led Driver Is All You Need For Automotive Led Headlight Clusters Lt3795 Analog Devices
www.analog.com

Headlights Advance Auto Parts
shop.advanceautoparts.com

Audi Demonstrates Effects Of Matrix Led Headlights Video
www.motorauthority.com

How To Dim Led Headlights Tacoma World
www.tacomaworld.com

Do Headlights Dim Over Time Here S How To Deal With Less Light
knowhow.napaonline.com

Dl 9351 Led Projector Headlights Wiring Diagram
plan.lious.bedr.targ.eumqu.embo.vish.ungo.sapebe.mohammedshrine.org

Ford F150 09 14 Plug N Play Xb Led Headlights
www.morimotohid.com

Amazon Com 9004 Hb1 Led Headlight Bulbs Leppein S Series Dual Hi Lo Beam 24xcree Chips 6500k Cool White 6000lm Halogen Replacement Conversion Kit 1 Pair Automotive
www.amazon.com

Homelectrical Electrical Supply

Amazon Com Spyder 5030283 Toyota Tacoma 05 11 Projector Headlights Ccfl Halo Led Replaceable Leds Black High H1 Included Low H1 Included Automotive
www.amazon.com

Toyota Tundra 14 20 Plug N Play Xb Led Headlights
www.morimotohid.com

Ford F150 18 20 Xb Hybrid Led Headlights
www.theretrofitsource.com

Led Headlight For Ducati Monster 93 08 Motodemic
motodemic.com

Dot Approved Led Headlights 8000k Led Lights Safe Krm Light
krmlight.com

China Auto Parts Durable Autozone 360 Dimmable Fanless H4 9004 9007 H13 9005 S1 Led Headlight Bulb China 360 Dimmable Led 9005 Headlight Bulb Autozone Led Headlight Bulbs 9005
jg-ledlight.en.made-in-china.com

Us To Finally Allow Modern Self Dimming Adaptive Headlights
www.motorauthority.com

How To Install Led Headlights In Your Car Nov 2020
drivinglife.net

How To Solve The Led Headlights Flickering Issue Leds Have Terrible Light Output They Are Normally Significantly Dimmer Led Headlights Led Dimmer Headlights
www.pinterest.com

Auxito H4 9003 Led Headlight Bulbs 12 000lm Per Set 6500k Xenon White
auxito.com

Headlight Circuit Evolution Motor
www.motor.com

Led Headlights Albuquerque Accessories Unlimited
www.accessoriesunlimited.com

2015 2020 F150 Cree Led Headlights F150leds Com
www.f150leds.com

Jq5qx1nxagd82m

Https Encrypted Tbn0 Gstatic Com Images Q Tbn 3aand9gcq7abf8p Lfpxhcdz91pub69htjlsxuq7shma7nubtlev4dil9b Usqp Cau
encrypted-tbn0.gstatic.com

Quadratec Gen Ii Led Headlights For 07 18 Jeep Wrangler Jk Quadratec
www.quadratec.com

Ultra Bright Headlights Blinded By Bright Headlights On The Highway
www.fdlreporter.com

How To Stop Dimming Headlights When Bass Hits Testing Halogen Vs Led Headlight Fix Car Audio Dim Youtube
www.youtube.com

Hid Vs Led Headlights Which Is Better With Pictures
bestheadlightbulbs.com

Amazon Com Dot Approved 7 Led Headlights Bulb Rgb Halo Angel Eye For 1997 2018 Jk Lj Sahara Sport Rubicon Hummer H1 H2 Headlamp Driving Light Drl 2pack Rgb Headlight Automotive
www.amazon.com

Why Are Headlights So Bright These Days
www.motorbiscuit.com

Led Headlight Conversion On 2013 To 2015 Nissan Altima How To Video Youtube
www.youtube.com

2009 2018 Dodge Ram Morimoto Xb Led 2 0 Headlamps
hidkitpros.com

Aaa Finds Adaptive Headlights Effective Should Be Legal Autoblog
www.autoblog.com

Matrix Led Headlights Redefine Adaptive Front Lighting With Smart High Beam Technology
www.manufacturer.lighting

Hid Vs Led Headlights Which Is Better Pros And Cons Of Each
www.vehiclescene.com

2017 2021 F250 Super Duty Cree Led Headlights F150leds Com
www.f150leds.com

How To Dim Led Headlights Tacoma World
www.tacomaworld.com

Led Headlight Conversion Yotatech Forums
www.yotatech.com

One Led Driver Is All You Need For Automotive Led Headlight Clusters Lt3795 Analog Devices
www.analog.com

Troubleshooting Dim Car Lightbulb Problems Mobil
www.mobil.com

9 Best Led Headlights 2020 Is It Legal To Use Led Headlight Bulbs On Road
floodlightsblog.com

Led Headlight Conversion Problems Issue With Led Headlight Bulbs
holdcycorp.com

Light The Way With A Flexible High Dimming Ratio Auto Led Driver Electronic Design
www.electronicdesign.com

Control Individual Leds In Matrix Headlights With Integrated 8 Switch Flicker Free Driver Analog Devices
www.analog.com

Fact Finder Blinded By The Light What You Need To Know About Led Headlights Wsbt
wsbt.com

Headlights On Most Base Model 2018 Vehicles Get Dim Ratings In Safety Study Wtop
wtop.com

Led Headlight Conversion Problems And Solutions Best Led Headlights
www.ineedbrightlights.com

How To Upgrade Toyota Camry Headlights To Led Headlight Bulbs Youtube
www.youtube.com

1994 2003 Ford F 150 Led Headlights Bulb Install Replacement
allalightingautoled.com

Can You Use Led Headlights In Reflector Housing Led Lighting Info
ledlightinginfo.com

Here S An Overview Of Common Led Dimming Issues And How To Fix Them
insights.regencylighting.com

4x6 Sealed Beam To Led Headlight Conversion
hidkitpros.com

Ezgo Rxv Led Headlight Replacement Assemblies
golfcartstuff.com

Benefits Of Led Headlights Xenonpro Com
www.xenonpro.com

Auxito Mini Sized 9005 Hb3 The Brightest Led Headlight Bulbs Canbus Re
auxito.com

Which Headlights Shine Best Halogen Hid Or Led Angie S List
www.angieslist.com

Amazon Com Fahren 9005 Hb3 H10 Led Headlight Bulbs 60w 10000 Lumens Super Bright Led Headlights Conversion Kit 6500k Cool White Ip68 Waterproof Pack Of 2 Automotive
www.amazon.com

Spyder Led Headlights
www.carid.com

One Led Driver Is All You Need For Automotive Led Headlight Clusters Lt3795 Analog Devices
www.analog.com

Are Led Headlight Bulbs The Brightest We Show You The Best Automotive News By Abd Co Uk
www.autobulbsdirect.co.uk

How To Choose A Projector Headlight Bulb For Your Vehicle
www.led-car-light-manufacturer.com