how to site

How To Do A Git Pull Force

The Universe Of Discourse Git S Rejected Push Error
blog.plover.com

Git Rebasing
git-scm.com

Git Pull Force How To Overwrite Local Changes With Git
www.freecodecamp.org

Chapter 31 Get Upstream Changes For A Fork Happy Git And Github For The User
happygitwithr.com

Gitprimer Wiki Widelands Org
www.widelands.org

Force Git To Overwrite Files Avideo Tutorials
tutorials.youphptube.com

Git pull force only modifies the behavior of the fetching part.

How to do a git pull force. How do i force git pull to overwrite local files. Incorporates changes from a remote repository into the current branch. The git pull command is called as the combination of git fetch followed by git merge.

Using git pull the git pull command fetches and downloads content from the remote repository and integrates changes into the local repository. It is therefore equivalent to git fetch force. This is going to be the remote repository.

Git fetch originfeature 1my feature will mean that the changes in the feature 1 branch from the remote repository will end up visible on the local branch my feature. It is used to update the current local working branch and the remote tracking branches for other branches. Cleaning up the working copyfirst youll need to make sure your working copy doesnt contain these conflicting.

To force git to overwrite your current branch to match the remote tracking branch read below about using git reset. Now lets go into the user1 folder clone the empty repository. Now lets create the conflict situation.

In its default mode git pull is shorthand for git fetch followed by git merge fetchhead. I need something like the opposite of git push force but git pull force did not give the. Both users start working on image2txt file locally.

Like git push git fetch allows us to specify which local and remote branch do we want to operate on. When such an operation modifies the existing history it is not permitted by git without an explicit force. I just squashed some commits with git rebase and did a git push force which is evil i know.

Open a pull request you need to click the button on create pull request to finish the action. Now the other software engineers have a different history and when they do a git pull git will mergeis there a way to fix this except doing a rm my repo. More precisely git pull runs git fetch with the given parameters and calls git merge to merge the retrieved branch heads into the current branch.

How To Fix Git Error Your Local Changes To The Following Files Will Be Overwritten By Merge Appuals Com
appuals.com

Sync With A Remote Git Repository Fetch Pull Update Help Intellij Idea
www.jetbrains.com

Https Encrypted Tbn0 Gstatic Com Images Q Tbn 3aand9gcrbc8ahzyna6mmniwtbdoo2w0rdivx99l1jv0ajex3ftorajka0 Usqp Cau
encrypted-tbn0.gstatic.com

Https Encrypted Tbn0 Gstatic Com Images Q Tbn 3aand9gcqmo1a5vrfo6iqtjwg 2nphudn7ydybofdi8xsvqeuxsbtrpwk2 Usqp Cau
encrypted-tbn0.gstatic.com

Alexhoratio Sporadic Godot Tutorials Contributing On Github
www.alexhoratio.co.uk

Does Git Pull Always Create A Merge Commit Stack Overflow
stackoverflow.com

The Zeotech Series Git Workflow Rebase Vs Merge By Zeotap Medium
medium.com

What Is A Git Pull Quora
www.quora.com

Git Error Failed To Push Some Refs To Remote Stack Overflow
stackoverflow.com

Egit User Guide Eclipsepedia
wiki.eclipse.org

Git Fail Force Make It Up With Your Pull Requests
www.slideshare.net

How To Fix The Order Of Commits In Github Pull Requests
andrewlock.net

Checking Out A Working Tree Switch To Commit Tortoisegit Documentation Tortoisegit Windows Shell Interface To Git
tortoisegit.org

Git Push Force Programmerhumor
www.reddit.com

What Is The Difference Between Git Pull And Git Fetch Stack Overflow
stackoverflow.com

Git Fail Force Make It Up With Your Pull Requests
www.slideshare.net

Git Force Pull Replace Local Changes With Latest Commit Tutorial
www.datree.io

How To Pull Git Remote Branch 3 Examples Of Command Gui
www.jquery-az.com

Chapter 31 Get Upstream Changes For A Fork Happy Git And Github For The User
happygitwithr.com

Git Tricks Avoiding Merge When Dealing With Remote Conflicts By Daniel Zanzini Goiabada
goiabada.blog

Commands And Operations In Git Dzone Open Source
dzone.com

How To Force Git Pull To Override Local Files
www.w3docs.com

Pull And Fetch Change Tortoisegit Documentation Tortoisegit Windows Shell Interface To Git
tortoisegit.org

Too Much Fun With Git Pull Rebase Doing Git Wrong
mergebase.com

Https Encrypted Tbn0 Gstatic Com Images Q Tbn 3aand9gcqwu15zspgsiuujned4mhmbslpdrynzm0xdow Usqp Cau

Review And Merge Code With Pull Requests Azure Repos Microsoft Docs
docs.microsoft.com

How Did Git Pull Eat My Homework Unix Linux Stack Exchange
unix.stackexchange.com

Sending Github Pull Request From Your Shell
julien.danjou.info

How To Git Force Pull From Remote Branch
twitteinfo.com

Https Encrypted Tbn0 Gstatic Com Images Q Tbn 3aand9gcs8jzb7tkmh8aik20 Z96wbvs3tk5ntyskriz79yiv Mv50xhxs Usqp Cau
encrypted-tbn0.gstatic.com

Git Push And Pull Datacamp
www.datacamp.com

Git Push Force And How To Deal With It Martian Chronicles Evil Martians Team Blog
evilmartians.com

6ay Spkbr9fjxm

Too Much Fun With Git Pull Rebase Doing Git Wrong
mergebase.com

Git Rebasing
git-scm.com

How To Force Git Pull Override Local Files
www.explainexample.com

Git Pull With Automatic Rebase Steven Harman Maker Breaker Of Things
stevenharman.net

Git Pull How To Use Git Pull W3docs Online Git Tutorial
www.w3docs.com

Git Force Pull Replace Local Changes With Latest Commit Tutorial
www.datree.io

Git Pull How To Use Git Pull W3docs Online Git Tutorial
www.w3docs.com

2 Tricks Of Git Pull Force For Overwriting Local Files
www.jquery-az.com

How To Force Overwrite Local Files On Git Pull Iodocs
www.iodocs.com

Configure Visual Studio 2017 15 5 For Pull Rebase Alkampfer S Place
www.codewrecks.com

Git Series 2 3 Rebase And The Golden Rule Explained Daolf
www.daolf.com

Git Reference Seanmmcdaniel Com
seanmmcdaniel.com

Git Push Command Explained With 4 Examples
www.jquery-az.com

A Tidy Linear Git History Bits N Bites
www.bitsnbites.eu

Finalbuilder Help File
help.finalbuilder.com

How Do I Force Overwrite Local Branch Histories With Git O Reilly
www.oreilly.com

Git Guides Git Pull Github
github.com

How To Use Git Shallow Clone To Improve Performance Perforce
www.perforce.com

Git Push And Pull Tips And Tricks By Kenichi Shibata Faun Medium
medium.com

Git Pull Pull Request Javatpoint
www.javatpoint.com

Https Encrypted Tbn0 Gstatic Com Images Q Tbn 3aand9gctfcc8fzegphx Yhgrde 7ac7vmvymaxiuxog Usqp Cau

Git Pull Pull Request Javatpoint
www.javatpoint.com

Too Much Fun With Git Pull Rebase Doing Git Wrong
mergebase.com

Git Pull How To Use Git Pull W3docs Online Git Tutorial
www.w3docs.com

How Do I Git Pull And Overwrite My Local Changes By Aram Koukia Koukia
koukia.ca

How Do I Force Git Pull To Overwrite Everything On Every Pull Stack Overflow Android Emulator Git Command
cz.pinterest.com

Ygc9 Rudxharfm

10 Insanely Useful Git Commands You Wish Existed And Their Alternatives Dev
dev.to

Git Force Pull Career Karma
careerkarma.com

Clean Up A Fork And Restart It From The Upstream Stack Overflow
stackoverflow.com

Egit User Guide Eclipsepedia
wiki.eclipse.org

10 Insanely Useful Git Commands For Common Git Tasks
www.datree.io

Review And Merge Code With Pull Requests Azure Repos Microsoft Docs
docs.microsoft.com

Git Pull Force To Overwrite Local Changes Right Way
itsyndicate.org

Pull Push And Fetch Files With Git Matlab Simulink
www.mathworks.com

Git Contributing To A Project
git-scm.com

Git Push And Pull Datacamp
www.datacamp.com

Git Rebase Struggles Conceptualized With Pikmin
jacobsalmela.com

How To Force Overwrite Local Files On Git Pull Iodocs
www.iodocs.com

Git Pull Origin Develop Force
wishqatar.org

10 Things I Hate About Git Steve Bennett Blogs
stevebennett.me

Git Rebasing
git-scm.com

Confluence Mobile Vsoft Technologies Documentation Wiki
wiki.finalbuilder.com

Egit User Guide Eclipsepedia
wiki.eclipse.org

Git Push And Pull Datacamp
www.datacamp.com

How To Force Overwrite Local Files On Git Pull Mimastech Linux Technical Blog Services
www.mimastech.com

Git Pull Pull Request Javatpoint
www.javatpoint.com

Keep Calm And Git Pull Force Poster Chuk Keep Calm O Matic
keepcalms.com

Resolving Merge Conflicts Drupal Org
www.drupal.org

10 Insanely Useful Git Commands For Common Git Tasks
www.datree.io

Git Push Force A Git Commands Tutorial
www.datree.io

Git Pull Pull Request Javatpoint
www.javatpoint.com

Using Aliases To Speed Up Your Git Workflow Dev
dev.to

Git Push Command Explained With 4 Examples
www.jquery-az.com

Pushing And Pulling Gitkraken Documentation
support.gitkraken.com

Cannot Push To Github Keeps Saying Need Merge Stack Overflow
stackoverflow.com

Git Guides Git Pull Github
github.com

Git Fail Force Make It Up With Your Pull Requests
www.slideshare.net

Force Considered Harmful Understanding Git S Force With Lease Atlassian Developer Blog
blog.developer.atlassian.com

Git Push Force And How To Deal With It Martian Chronicles Evil Martians Team Blog
evilmartians.com

Git Command Reference Simple Information Inc
www.simpleinformation.com

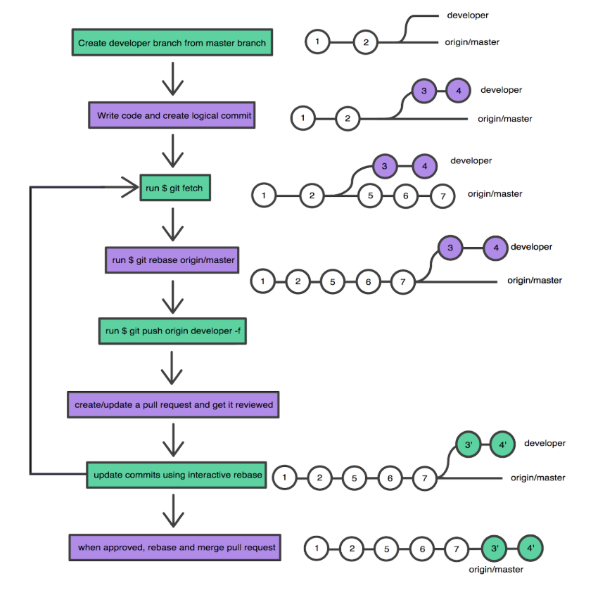
Git Pull Force How To Overwrite Local Changes With Git
www.freecodecamp.org

Git Rebase Or Git Pull The Lazy Log
thelazylog.com

Https Encrypted Tbn0 Gstatic Com Images Q Tbn 3aand9gcqvjbgygvkcymuawl1dczuebnsxgsoy69 Tigi Isrw5d2yjd8s Usqp Cau
encrypted-tbn0.gstatic.com

Git Pull Force How To Overwrite Local Changes With Git
www.freecodecamp.org